【n'Guin】ゼロディストーション・パワーアンプ ゼロディストーション・パワーアンプ・キット / Zdistamp_TG01
(3258件)
Pontaパス特典
サンキュー配送
47520円(税込)
476ポイント(1%)
Pontaパス会員ならさらに+1%ポイント還元!
送料
(
)
3242
配送情報
お届け予定日:2026.04.25 4:16までにお届け
※一部地域・離島につきましては、表示のお届け予定日期間内にお届けできない場合があります。
ロットナンバー
647227061
お買い物の前にチェック!
Pontaパス会員なら
ポイント+1%
ポイント+1%
商品説明















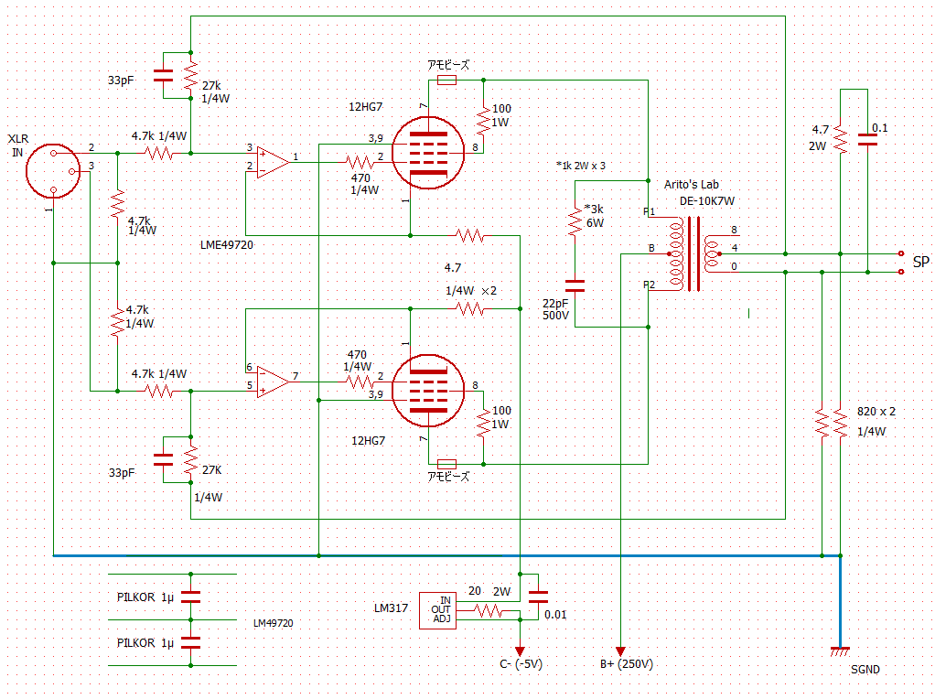
ご覧いただきありがとうございます。出品の商品は、共立電子で販売中のゼロディストーション・パワーアンプ・キットの組み立て済み完成品になります。本商品は、トランジスタ技術 2019年5月号、2019年10月号に掲載された黒田徹氏のゼロディストーションアンプのキットになります。ボリュームは東京光音の高音質タイプ4CP2508-S(4連Aカーブ50KΩ)に換装しており、それ以外はキットのオリジナルです。歪が極めて少なく透明感のある音で大変気に入っておりましたが、機材整理のためご興味のある方にお譲りしたいと思います。お値引きのご相談も大歓迎ですので、コメントいただけますようよろしくお願いいたします。ゼロディストーション・パワーアンプTHD+N 0.0003% 本アンプは,黒田徹氏設計のOPアンプ増幅段とひずみが小さいトランスリニアバイアス出力段を組み合わせた40W出力のパワー・アンプです.キット概要本キットは、OPアンプを利用した電圧増幅段とアイドリング電流が少なくひずみが小さいトランスリニア出力段を組み合わせた40W出力のパワー・アンプの部品セットです。トランスリニア出力段の採用、微細なアートワークと部品レイアウトなどによって、世界最高クラスのTHD+N 0.0003%を実現しています。詳細【開発者】黒田 徹/Takazine【仕様】●サイズ:330(W)×88(H)×330(H)mm(完成時) ※突起物(足や端子など)を除く【スペック】 定格出力 36W+36W(20Hz~20kHz 0.002% 8Ω) THD+N 0.00032%(1kHz、8Ω、36W出力 80kHz LPF) 出力周波数特性 1Hz~1050kHz(+0dB、-3dB、8Ω) 残留ノイズ 20uV(A-WAIT、入力ショート) ダンピングファクタ 115(1kHz) スルーレート ±16V/us 入力インピーダンス 100kΩ(ボリュームを付けない場合) 33kΩ(キットに含まれるボリュームをつけた場合) 入力感度 760mVrms ゲイン 27dB S/N比 103dB(JEITA) 118dB(定格出力)ご検討よろしくお願いします。
| カテゴリー: | テレビ・オーディオ・カメラ>>>アンプ>>>パワーアンプ |
|---|---|
| 商品の状態: | 目立った傷や汚れなし","細かな使用感・傷・汚れはあるが、目立たない |
| 配送料の負担: | 送料込み(出品者負担) |
| 配送の方法: | 佐川急便/日本郵便 |
| 発送元の地域: | 未定 |
| 発送までの日数: | 2~3日で発送 |
レビュー
商品の評価:




4.3点(3258件)
- いおさつパパ
- お店にBGMを流すのに使用しています。接続も簡単、操作も簡単!! 以前はオンキョウのコンポにMP3をつないでサロンのスピーカーから音を流していましたがこちらのアンプに変えても変わらない音質で大満足です。
- ここ6308
- Amazonの商品より1000円以上安かったので購入しました。出力はピン端子のみとシンプルで使いやすいです。家のテレビの音声出力は光デジタル端子しか無く昔使用していたサンスイのアナログアンプには取り付け出来ないと諦めていましたがこの商品を見つけられて大満足しております。
- k-miya3791
- 電源スイッチとボリュームのみ、値段なりのシンプルさですが、 とにかく小型で置き場所を選ばなくてすむのでとても便利です。 品質も問題なし、再生中にノイズが入ったりすることはありません。 表面の印字が少し野暮ったいですが、それ以外は気に入っています。
- 昼のゐこい
- PCからUSB DAC - 本製品経由でスピーカにつなぎました。コンパクトで必要な機能、性能は十分です。1つ不満点は、RCAジャックがゆるいです。特にL(白)がゆるく、触るとすぐに抜けそうです。スピーカーからはちゃんと音がでるので、実用上の問題はありません。この分、星1つマイナスです。
- noburink
- 二個同時に購入しました。アクリルの端面仕上げも支柱の仕上げも価格以上の品質だと感じました。デスク上の小物置きに使用していますが、四方からアクセスできて結構便利です。 組み上がって送られてきたのでそのまますぐに使えたのも有難かったですね。
- アフロ99
- 某価格で2位でした 1位はステマ捏造する赤字企業のアンプだったので論外でした。 音に関してはスピーカー自体が付属していないので 個人的感想にしかならないと思いレビューしません。 音にこだわられる方は是非とも 近所の家電量販店に聞きに行かれる事をお勧めします 私がレビューするのは他のアンプと違いなどをレビューしておきます Bluetoothとwi-fiが非搭載(Bluetoothは後付可能) 音が悪い(Bluetooth)と言う風評があるので切り離したのでしょう おかげでアンドロイド携帯との連携は基本的にMHLとなります もう一つ、Wi-Hiについてですが 無いので有線LAN接続となってしまいます 「いらないんじゃない?」と思われるかもしれませんが・・・ 携帯……とくにタブレットで制御できるのが素晴らしいです 残念なことに後付けが無いのが悔やまれます。 携帯アプリの性能 大画面タブレットに対応しているのが素晴らしい 他のメーカーは・・・ ソニ〇はアプリの更新されてないようだし パイオニ〇は☆1が多すぎる(☆5 800程度 ☆1 600程度) YAMAHA以外ではオンキョ〇しか対抗馬が居ない もっとも携帯で操作しようとすればの話である。 しかしYAMAHAのタブレット操作はすばらしい 慣れてしまうとリモコンが不便に感じてしまうほど 優れたアプリだと感じます(私はこれで決めました) HDML出力が二つある メインをTVに出力し、サブをPCに出力することが可能(ゲーム動画) ゲーム機など→アンプ→TVと出力して遅延が起きないのか? と突っ込みたくなる人が居ると思いますが 映像になんら加工しないので遅延はありません(某所で議論済み) 入力端子が多いため手持ちの全ての機器を繋いでも余裕であまり タブレットから画面切り替えが可能 昔のAVセレクターの切り替えが懐かしく感じます これぐらいですね 他の機器でも・・・と思いますが 私の要望を全て満たしていたのはV775のみでした 結果的に買って満足かと言われると 大満足です
- ゆすらうめ**
- 主にインターネットラジオを聞いています。チャンネル数が多くて飽きることがありません。ONKYOのスピーカーとも相性いいです。
- JOELNAYUTA
- 低音が苦手なようですが、こんな価格で古いスピーカーが復活したので大満足です。
- hidemarron
- 音などには不満は少ないが、リモコンの操作が複雑で分かりにくい気がする。
- フッチー0643
- デスクトップオーディオを一新することにし、遊び心あふれた製品をと捜し、この製品にたどりつきました。 デザイン、色、仕上げの質感については文句ナシ! 大変すばらしいです。 その反面、残念だったのがサイズで、実機はスペック以上に大きく感じます。 あとふたまわり、容量的には1/3ほどコンパクトにして欲しかったです。 ORBさんならそれだけの技術力は十二分にあるはず。次回作に期待したいです。 オーディオとしての性能については専門家ではないのでひかえますが、素人の私には不満のない音色だったと書き添えておきます。
- 中二の春
- 時間ができたので組み上げました。価格の割りに性能は◎です。電子工作のできる方にはとてもお勧めです。
- ぷん2love
- 希少になりつつある2020A+ですが噂通りの高音質でとても気に入りました。 FOSTEXのかんすぴ8にて鳴らしていますが相性も良く目をつむって聞けばとても中華デジアンとミニスピーカーの音とは思えません。 今回は電源と接続コード(RCA)がついてこの値段、大変ありがたく思います。
- ishi_
- 今使っているアンプが故障したため、新規購入。スタイリッシュで、音も良くて満足です。
すべて見る
お店の情報
7,367
連絡・応対
4.3
配送スピード
4.3
梱包
4.3










